山东省医学会13个项目入选山东省科协2023年度“山东科学大讲堂”
浏览次数: 发布时间:2023-05-05 信息来源:admin
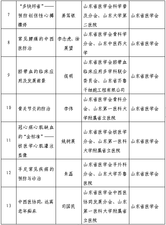
为弘扬科学精神,普及科学知识,促进全民科学素质跨越提升,山东省科协近日在全省范围遴选确定了102项2023年度“山东科学大讲堂”项目,山东省医学会13个项目成功入选。
下一步, 山东省医学会将按照省科协要求,规范组织活动,切实履行项目实施管理、信息上报和宣传职责,确保各承办单位高效优质完成项目,为促进科学知识传播和科学精神弘扬再做贡献。
山东省医学会13个项目入选山东省科协2023年度“山东科学大讲堂”
为弘扬科学精神,普及科学知识,促进全民科学素质跨越提升,山东省科协近日在全省范围遴选确定了102项2023年度“山东科学大讲堂”项目,山东省医学会13个项目成功入选。
下一步, 山东省医学会将按照省科协要求,规范组织活动,切实履行项目实施管理、信息上报和宣传职责,确保各承办单位高效优质完成项目,为促进科学知识传播和科学精神弘扬再做贡献。